En Intertek Colombia, contamos con acreditación ONAC vigente a la fecha con código de acreditación 11-CPR-002 bajo la norma 17065:2012. Con los certificados de conformidad de Intertek, ayudamos a nuestros clientes en Colombia y el mundo, a cultivar con éxito nuevos mercados.
Intertek siendo una empresa de origen británico, fundada en 1889; actualmente es uno de los grupos independientes más grandes del mundo en inspección, ensayo y certificación. Es miembro fundador de la federación internacional de agencias de inspección IFIA y trabaja para diferentes gobiernos alrededor del mundo.
Con el aumento mundial de la demanda de productos seguros y de alta calidad, muchos países requieren un certificado de conformidad que acompañe sus cargamentos.
Los certificados de conformidad de Intertek, aseguran y protegen a los consumidores de bienes y productos sub-estándar. Por muchas décadas Intertek en Colombia y el mundo ha asesorado a numerosas empresas en sus exportaciones, ayudándolos a entender y cumplir con estos requisitos, necesarios para que los despachos de aduana sean fáciles de realizar en los países de importación.
Los certificados de conformidad de Intertek, brindan confianza a las autoridades aduaneras y generan seguridad para los exportadores; son esenciales para poder cosechar los beneficios que pueden traer nuevos mercados.
Dentro del alcance de certificación de productos, Intertek cuenta con acreditación para certificar:
- Utensilios de vidrio, cerámica y vitrocerámica
- Juguetes
- Pilas Zinc-carbón y Alcalinas
- Llantas nuevas y reencauchadas
- Cascos de seguridad para motocicletas y monociclos
- Vidrios de seguridad para uso en vehículos
- Cintas Retroreflectivas
- Cinturones de seguridad
- Certificación RETIE
- Certificación RETILAP
- Certificación RETIQ
Beneficios de la certificación de producto:
- Brinda confianza a los clientes, ya que se reciben productos certificados y evaluados por un organismo imparcial y reconocido como Intertek.
- Disminuye costos de recepción por parte de los clientes, puesto que se eliminan muestreos para verificar cumplimiento de requisitos.
- Representa una mayor confianza y valor agregado para el cliente en la selección y consideración de varias ofertas o muestras de diferentes oferentes.
- Compromete a los proveedores a entregar productos que cumplan con los requisitos y características de calidad basadas en especificaciones técnicas.
- Facilita la comercialización de los productos que están sometidos al cumplimiento de un reglamento técnico.
- Fortalece las exportaciones y facilita el ingreso a los países, de productos que cumplan con reglamentos técnicos.
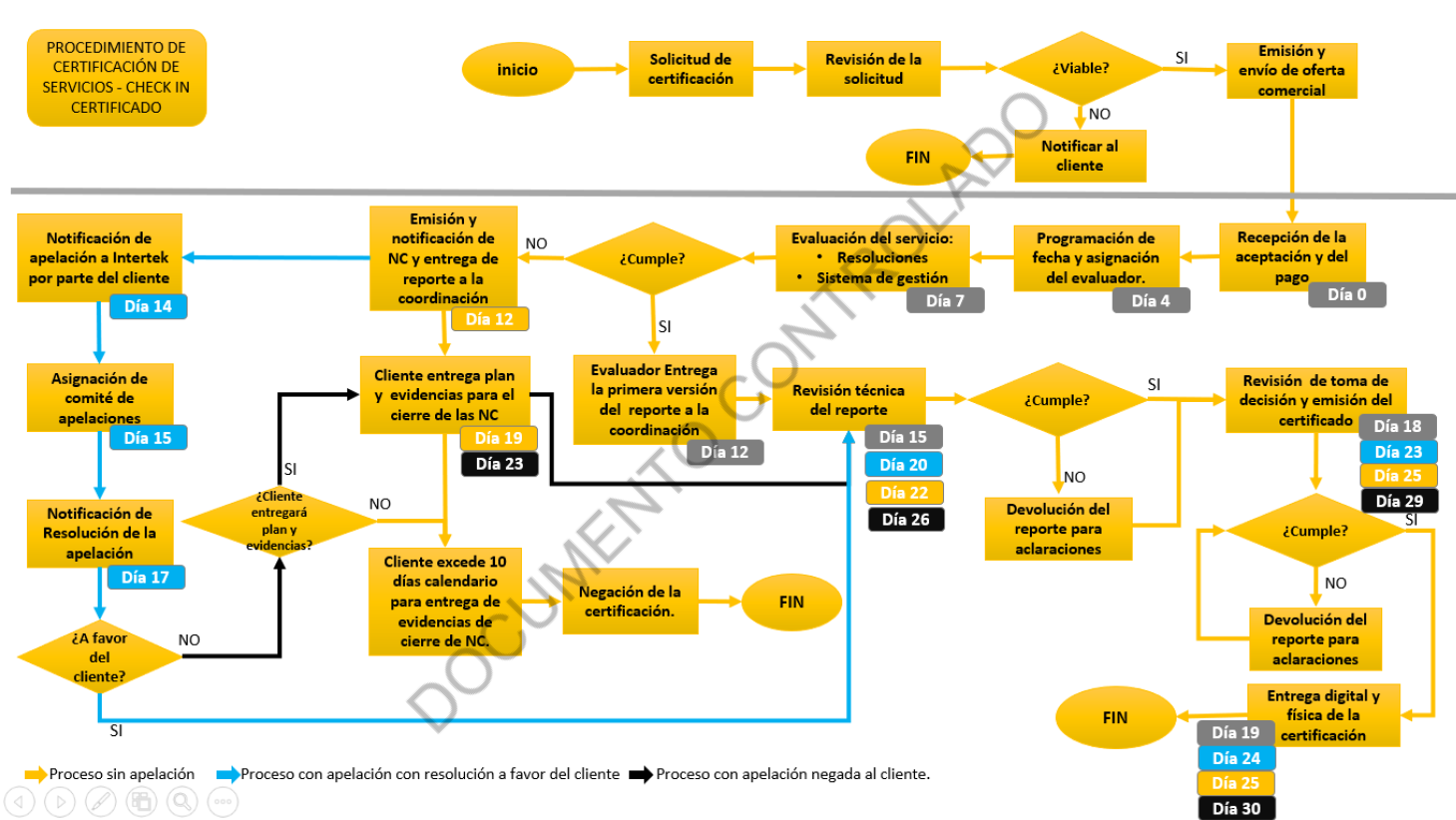
Etapas para lograr la certificación de productos:
- La empresa solicita el servicio a Intertek.
- Intertek presenta las condiciones técnicas y comerciales para la prestación del servicio.
- La empresa solicitante acepta por escrito la oferta.
- Intertek se pone en contacto para coordinar el proceso de evaluación.
- Evaluación del producto (De acuerdo con los requerimientos de cada producto)
- Revisión y decisión de la emisión del certificado de conformidad.
